Les journalistes, pas la peine, ils savent pas lire…
1 la méthode de production utilisée n’est pas celle qui a reçu les autorisations des autorités
. Ces « vaccins à ARNm » – ci-après dénommés injections d’ARN ou produits biologiques à ARN – sont constitués d’ARNm modifié par nucléoside (modRNA) conditionné dans des nanoparticules lipidiques (LNP) capables de transfection. Selon l’idée sous-jacente, le modRNA, une fois dans la cellule, force cette dernière à produire des protéines de pointe du SARS-CoV-2 et à les présenter à la surface cellulaire, ce qui entraîne ensuite la stimulation du système immunitaire pour générer des anticorps spécifiques contre l’antigène de pointe présenté . La « vitesse de la science » ] et la demande des gouvernements du monde entier ont mis les fabricants face au défi de produire de grandes quantités de modRNA dans un délai très court.
Ainsi, le procédé initial basé sur la PCR pour la génération de matrices d’ADN (processus-1) pour la production de modRNA, qui avait reçu l’autorisation d’utilisation dans l’essai clinique de phase 3, a très vite atteint ses limites et les entreprises sont passées à une production à grande échelle de matrices d’ADN via des vecteurs navettes clonés, qui peuvent être facilement multipliés dans des systèmes de culture cellulaire bactérienne (processus-2) À partir du déploiement gouvernemental du vaccin, ce produit du processus-2 a été utilisé à la place du produit original.
2 Il est important de noter que la production de protéines de pointe par les cellules du corps ne se limite pas à la zone d’injection et ne s’arrête pas en quelques jours comme l’avaient proclamé les fabricants et les autorités responsables.
Déjà en 2021, il a été signalé que les protéines de pointe induites par le modRNA pouvaient être trouvées en circulation dans le sang des vaccinés des semaines après les injections [10]. En 2022, la première enquête post-mortem détaillée a révélé la présence de protéines de pointe induites par le vaccin à plusieurs endroits dans les parois des vaisseaux et différents tissus des semaines après la dernière injection de BNT162b2 .
Récemment, des protéines de pointe induites par le vaccin ont été identifiées dans les placentas de femmes injectées avec des produits biologiques à ARN pendant la grossesse . Dhuli et ses collègues ont signalé la présence d’une séquence correspondant à un fragment du modRNA dans les cellules sanguines de patients atteints de COVID longue ayant reçu deux doses du vaccin BioNTech/Pfizer .
Il est important de noter que la production de protéines de pointe par les cellules du corps ne se limite pas à la zone d’injection et ne s’arrête pas en quelques jours comme l’avaient proclamé les fabricants et les autorités responsables. Plusieurs mécanismes ont été suggérés jusqu’à présent qui pourraient contribuer à l’expression remarquablement durable des protéines de pointe chez les personnes vaccinées
3 L’ARNm a été modifié pour prolonger sa durée de vie et il peut être rétrotranscrit en ADN et intégré dans le génome de la cellule
Premièrement, les produits biologiques contiennent de l’ARNm modifié par nucléoside (modRNA) pour prolonger sa durée de vie , réduire sa destruction en désactivant la détection du récepteur de type Toll [et maximiser sa traduction. Cela a été réalisé en remplaçant les uridines naturelles par des N1-méthyl-pseudouridines synthétiques (mPsi) et en augmentant la teneur en guanine et en cytosine (connue sous le nom d’optimisation des codons).
Deuxièmement, l’ARNm transfecté peut être rétrotranscrit en ADN et intégré dans le génome de la cellule via un mécanisme médié par LINE1 (Long Interspersed Nuclear Element-1), comme le suggèrent les données des expériences de transfection dans les lignées cellulaires humaines HEK293T et Huh7 .
4 les nanoparticules qui délivrent l’ARNm sont contaminées par de l’ADN/ système promoteur T7 bactérien, et sv40
Troisièmement, les nanoparticules lipidiques (LNP) qui délivrent l’ARNmod aux cellules peuvent également contenir de l’ADN, qui provient du processus de production, où l’ADN codant les pics a été utilisé comme modèle pour la transcription in vitro de l’ARNmod. L’ADN restant peut ne pas être complètement séparé de l’ARNmod et dégradé par digestion par la désoxyribonucléase I (DNase I) et, par la suite, être emballé dans les LNP avec l’ARNmod.
Il est bien connu que la DNase I peut adhérer aux surfaces des récipients de réaction et peut présenter une efficacité réduite en présence d’hybrides d’ADN et d’ARN . Selon un fabricant, il est « probablement impossible d’éliminer chaque brin d’ADN dans une préparation d’ARN » . Étant donné que l’Agence européenne des médicaments et l’Institut allemand Paul Ehrlich ont fixé un ADN résiduel de 10 ng par dose clinique injectée comme acceptable (et en effet, l’ADN jusqu’à cette marge a été indiqué dans les documents d’enregistrement , il est très probable que cet ADN soit emballé dans les nanoparticules lipidiques.
Cette possibilité est apparue en février 2023, lorsque McKernan et ses collègues ont annoncé la découverte de grandes quantités d’ADN codant pour les pics et d’ADN plasmidique résiduel dérivé du système de vecteur d’expression dans les lots de vaccins BioNTech/Pfizer et Moderna .
La majeure partie était représentée par de l’ADN fragmenté et linéarisé, mais aussi par des plasmides intacts capables de transfecter avec succès des cellules d’E. coli . En supposant que ces plasmides intacts soient emballés dans le LNP avec le modRNA, des vecteurs d’expression stables pourraient pénétrer dans les cellules et ainsi fournir une riche source de production de pics de longue durée dans le cas où les cellules seraient capables de transcrire la région de pic codée.
De manière incompréhensible, les plasmides de BioNTech/Pfizer, mais pas de Moderna, contiennent non seulement le système promoteur T7 bactérien, mais également la séquence promoteur/amplificateur du virus simien mammifère 40 (SV40).
Cela est préoccupant, car déjà en 1999, Dean et ses collègues ont démontré que l’entrée nucléaire de l’ADN plasmidique, en particulier dans les cellules qui ne se divisent pas, nécessite une séquence de 72 pb du promoteur/amplificateur SV40 . Il convient de noter que ni le promoteur, ni l’origine de réplication ne sont nécessaires à la localisation nucléaire de l’ADN plasmidique. Entre-temps, les résultats de l’équipe McKernan ont été confirmés et étendus ].
Récemment, König et Kirchner ont publié des données sur de grandes quantités d’ADN résiduel dans plusieurs lots de BNT162b2 [27].
Dans ce contexte, nous avons réalisé une série d’expériences pour répondre aux questions urgentes suivantes.
Premièrement, la grande quantité d’ADN résiduel dans les lots BioNTech et même les plasmides identifiés dans les lots Pfizer [21,22] peuvent-ils être confirmés sur les lots BioNTech uniquement (BNT162b2, Comirnaty) distribués en Allemagne par différentes méthodes de détection d’ADN comparables ?
Deuxièmement, les plasmides résiduels ou les fragments d’ADN, s’ils sont présents, peuvent-ils être efficacement transfectés dans des cellules humaines avec le modRNA codant ?
Troisièmement, ces produits biologiques peuvent-ils induire une expression cellulaire continue de la protéine de pointe, créant ainsi des foyers à long terme pour une attaque immunitaire ?
Pour répondre à ces questions, nous avons appliqué un modèle de culture cellulaire in vitro utilisant des cellules HEK293, car ces cellules simulent des cellules humaines en division et, par conséquent, ne sont pas seulement une cible appropriée pour la production de protéines, mais sont également les plus sensibles à une interaction potentielle des acides nucléiques étrangers transfectés et du génome de la cellule.
Le fait que nous ayons obtenu des résultats positifs sur toutes les questions soulève les plus fortes inquiétudes quant à la sécurité du vaccin BNT162b2.
Les concentrations d’ADN dans les flacons analysés dans cette étude variaient de 32,7 à 43,4 ng par dose clinique après élimination de l’ARN par digestion par RNase. Cela dépasse de loin la limite supérieure maximale de 10 ng par dose clinique, que l’OMS a déclarée tolérable dans les produits biologiques injectables
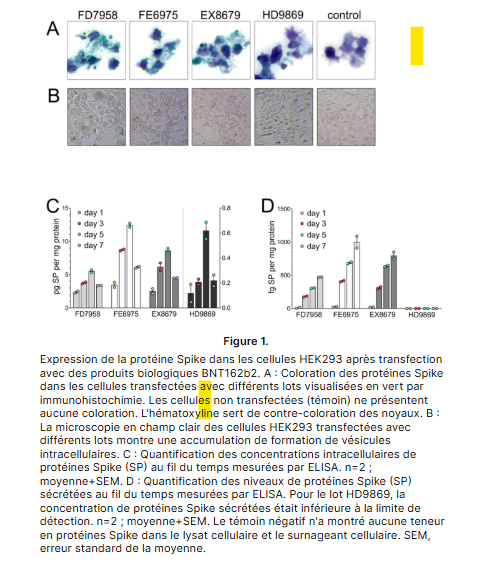
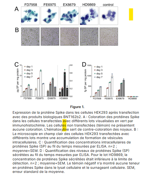
Nous avons démontré que la transfection de la lignée cellulaire humaine HEK293 avec quatre lots différents de BNT162b2 entraîne la production de protéines de pointe sur plusieurs jours, qui sont libérées dans le surnageant cellulaire via des exosomes. Nous avons détecté de l’ADN plasmidique résiduel dans tous les flacons à des concentrations dépassant de loin la limite autorisée de l’EMA de 0,33 ng dsADN pour 1 mg d’ARN. Nous avons identifié tous les gènes plasmidiques ainsi que les deux copies de l’élément promoteur/amplificateur SV40. Il a été démontré que l’ADN pénètre et persiste dans les cellules.
Déjà avant le début de la campagne gouvernementale de vaccination, les médecins et les scientifiques avaient souligné que les agents génétiquement modifiés provoqueraient des effets indésirables graves. Entre-temps, le spectre des effets secondaires indésirables est devenu si multiforme que le terme « spikeopathy » a été créé pour désigner le nouveau complexe de maladies [53]. Les dangers éternels de tous les produits biologiques à base d’ARN sont de quatre ordres : tout d’abord, l’ARNm codant pour toute protéine étrangère déclenchera des réactions auto-immunes néfastes [54]. Deuxièmement, les nanoparticules lipidiques sont elles-mêmes hautement toxiques [55]. Troisièmement, l’ADN plasmidique résiduel et l’ARNm transcrit en sens inverse modifieront génétiquement les cellules. Quatrièmement, le remplacement de l’uridine dans l’ARNm naturel par la N1-méthyl-pseudouridine dans l’ARNm synthétique provoque un décalage du cadre ribosomique de +1, ce qui entraîne la production aléatoire de protéines totalement étrangères [56].
Nos résultats confirment et étayent les rapports publiés et soulèvent de graves inquiétudes quant à la sécurité du vaccin BNT162b2. Nous appelons à l’arrêt immédiat de tous les produits biologiques à base d’ARN jusqu’à ce que ces inquiétudes soient scientifiquement traitées et dissipées de manière convaincante.

et si on donnait l’info à nos squatteurs des plateaux télé lors de l’épisode Covid et leur demander s’ils seraient d’accord pour en débattre
J’aimeJ’aime
Comment ont-ils pu laisser faire sans broncher en mentant ou se taisant 🤐🤑 ?
Justice doit être faite ⚖️ pour que JAMAIS cela ne se reproduise…. mais j’en doute 🤔. Quand on constate le sort réservé à Reiner Füllmich, qui avait tout compris, et à d’autres, on ne peut que constater la dérive et la mainmise sur la plupart des états occidentaux : la bataille sera rude mais j’espère salutaire.
J’aimeAimé par 1 personne
Cet article insiste assez peu sur le fait que la spike injectée est différente de celle du virus d’origine, et inclut un élément non naturel qui en soi est aventureux
J’aimeJ’aime
C’est… NORMAL, vu qu’il ne traite que de la présence de séquences d’ADN résiduel dans les injections à base d’ARNm du produit Pfizer/Bio’nTech.
Y’a pas de spike du virus là-dedans.
Ceux qui nous disaient que c’était pareil, sont devenus des charlatans et on ne les entend plus !
J’aimeJ’aime
bonjour Monsieur Gibertie, voici un ste web qui n’a pas encore de représentation française : https://northgroup.info/
bonne journée !
ASBC
J’aimeJ’aime
Eh, eh ça bouge au Nord de l’Europe !
Bon, chez nous 2 noms seulement et pas de Raoult par exemple (ça on pouvait s’y attendre !), mais plus bizarre, pas d’Hélène Banoun…
Et personne pour dire au final quand l’autorisation d’urgence s’achève !
Et si on interrogeait Castex et Véran pour savoir ce qu’ils pensent de tout ça, eux qui nous disaient le produit sûr et efficace et plus en phase d’expérimentation !
Quand le français vont se réveiller, ce qui ne saurait peut-être tarder, ça risque de faire des dégâts; chez nous et à l’UE. Ohé VDL si tu nous lis… !
J’aimeJ’aime
C’est bien que l’Allemagne se bouge; contrecoup des RKI Files peut-être !
En tous cas c’est plus proche de nous que les USA et ça pourrait bien à terme sonner la fin de la Hyène !
C’est peut-être même pour ça qu’elle se dépêche de signer l’accord du Mercosur à l’autre bout du monde et qu’elle ne vient pas (ou n’est pas conviée ?) à cérémonie pour la réouverture de Notre-Dame
J’aimeJ’aime